扫码分享到微信
2023年11月美国网络及信息技术研究与发展小组委员会联合机器学习和人工智能小组委员会发布了美国人工智能2024财年预算和计划信息,重点介绍了2022-2024财年美国各机构对人工智能的具体投资及预算情况。2024年美国对人工智能的总体资金补助大幅增加,对人工智能基础技术研究保持持续高强度投入,谋划了9条战略方向,形成了以人工智能研究所为核心的研发生态。相比之下,我国对人工智能的整体研发资助强度不及美国,若想在国际竞争中抢占制高点,需发挥制度优势和市场优势,形成创新驱动、需求导向、市场倒逼的发展路径。
一、美国2022年-2024年人工智能财政预算分析
从资助总额看,美国对人工智能的资助大幅增加,将进一步强化美国在世界人工智能领域的领导力。2024财年,NITRD的人工智能研发投资预算增长到31亿美元,较2023年的26亿美元提高了19.2%,创历史新高。同时,隶属于国家科学基金会的人工智能研究所2024年预算增加了19.8%,总额到1.1亿美元。随着ChatGPT、Sora等产品的发布,人工智能初步展现出市场应用前景,美国政府对人工智能研究的广谱式资助,叠加有影响力的产品背书,将持续吸纳国际资本进入美国,形成以高资本密度强力推动人工智能前沿技术研发及产业化发展的基本格局。
从联邦机构看,美国国立卫生研究院对人工智能资助力度最高,美国国家科学基金会与农业部位列其后。美国国立卫生研究院对人工智能的资助额达9257万美元,投入位居各机构的首位,美国国家科学基金会以7575万美元位列投入强度第2位,美国农业部以1570万美元居于第3位。其中,美国国立卫生研究院重点关注人工智能对大规模数据的分析和管理和人机交互,在此领域的预算占其总预算的32.1%;美国国家科学基金会的资金支持涵盖人工智能研究的各个领域,重点关注通用人工智能核心技术研发,占其人工智能总预算的70%;美国农业部聚焦智能机器人与自主系统的研发,相关预算投入增加了19.1%。基于各联邦机构的投入对比,人工智能或率先落地应用于医疗卫生领域,加强美国人工智能诊疗技术及装备的国际竞争优势。
从细分领域看,美国对通用人工智能基础技术研发保持持续高强度投入,大数据、算力基础设施等人工智能交叉领域资助力度逐年增强。通用人工智能基础技术研发是美国人工智能的资助主体,投入强度较高,一直以来占人工智能总体预算投入的60%以上,2024年预算规模进一步上涨达到18.72亿美元。对人工智能交叉领域的资助力度逐年提升,大规模数据分析和管理、高可用性计算基础设施和应用、计算机辅助人类互动、交流和增强等是人工智能应用的重点研究方向。值得注意的是,智能机器人与自主系统领域的预算额度虽然不高,但大部分联邦机构都有覆盖,开始逐步成为政府财政预算的资助重点。
二、美国2024年人工智能战略布局简述
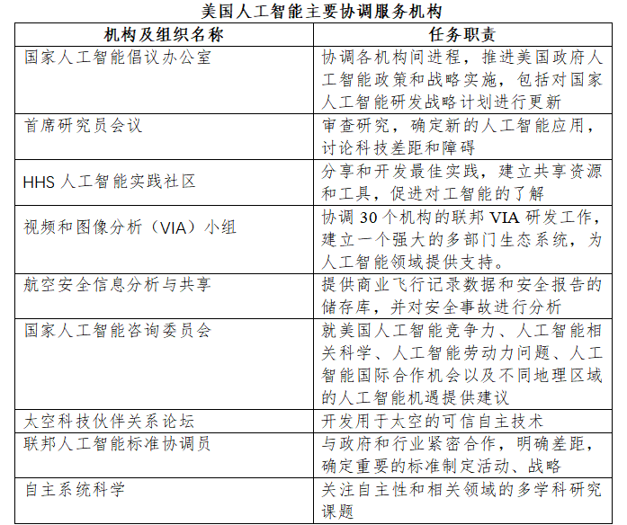
美国为人工智能发展做出了系统性规划,谋定了9条战略方向并部署了系列重要任务。一是对人工智能研究进行长期资金支持,依托国家人工智能研究所促进人工智能基础研究,支持人工智能横向、纵向多维发展。二是开发人与人工智能的高效协作方法,提高人工智能的可用性,推动人工智能在研发设计、医疗辅助中的作用,发展协作机器人。三是研究人工智能的伦理、法律和社会影响,提高人工智能的透明度和可解释性。四是促进人工智能系统的安全性,支持人工智能风险管理和安全审查标准研究。五是建设用于人工智能训练、测试、开发的共享公共数据集和环境,在机器学习、智能制造、医疗等领域创建训练数据集。六是完善人工智能技术标准和评估能力,推进人工智能数据、性能评估,研究稳健性、安全性和隐私标准的制定。七是培育壮大人工智能人才队伍。八是扩大公私伙伴关系,建设系列中间协调服务机构,优化国家研发生态系统,培育地区创新引擎、建立国家网络安全卓越中心等。九是为人工智能研究领域的国际合作制定原则性协调方法,推动人工智能技术评估、标准、安全等方面的国际合作。

▲数据来源:美国网络与信息技术研发计划2024年预算
人工智能研究所是美国最大的人工智能研发生态系统,通过网络化合作带动社会机构参与,已成为美国推动人工智能发展的战略抓手。人工智能研究所计划(NAIIA)是美国国家科学基金会(NSF)的旗舰项目,由《2020年国家人工智能倡议法案》指导成立,由联邦机构和行业领导者共同资助,旨在开展启发型人工智能研究。自2020年计划启动以来,目前以推出25个研究所,总投资达5000亿美元,并在美国和世界各地建立了一个由500多个受资助机构和合作机构组成的合作网络,是美国最大的人工智能研究生态系统。NAIIA要求人工智能研究所需由公共和私营实体的多层面伙伴关系组成,各研究所依托一所高校作为主体,同时联合多所高校和科研院所构成跨域研究组织,有利于形成人工智能研发合力。如成人学习和在线教育人工智能研究所(ALOE),以托佐治亚研究联盟为主体,联合佐治亚理工学院、佐治亚州技术学院系统、哈佛大学、佐治亚州立大学、北卡罗来纳大学格林斯博罗分校,在国家科学基金会和埃森哲的联合资助下研究新型人工智能理论和技术以提高成人在线教育质量。
三、思考建议
基于两国国情,我国对人工智能的总体资金支持不及美国。特别在美国陆续发布ChatGPT、Sora等具备行业引领性的产品后,我国人工智能产业呈现一种浮躁式的焦虑。如何在总投入不足的情况下抢占人工智能技术及产业高地,如何摆脱产业被动跟随态势,是我国发展人工智能亟需思考解决的问题。我们认为,在人工智能国际竞争中,要深刻理解我党的思想路线、组织路线、群众路线,理论与实际相结合,形成创新驱动、需求导向、市场倒逼的发展路径,抢抓人工智能国际竞争制高点。
发展人工智能要从实际出发,坚持创新驱动、应用牵引,在实践中检验理论及产品。一是推动人工智能研发创新,坚持人工智能基础理论研究同应用研究紧密结合,强化跨学科、跨领域交流合作,加速实现基础理论和技术的自立自强,提高科研效能。二是强化人工智能产学研合作,坚持问题导向、工程导向、市场导向,加速人工智能科研成果转移转化效率。三是瞄准应用前景广、落地能效高的场景和领域布局一批人工智能中试平台和企业孵化中心。四是强化人工智能基础设施建设和运用,统筹布局算力中心、数据中心,高效配置中心要素资源。五是超前部署研发一批人工智能颠覆性技术,强化系统性思维和融合创新。
强化人工智能发展的统筹协调力度,建设协同高效的人工智能赋能网络,形成内外循环相互促进的人工智能产业发展生态。一是设立人工智能产业发展领导小组,全面规划、协调、支持人工智能在各领域的发展,强化市场导向作用,优化创新、生产要素配置方式。二是坚持全国一盘棋,突破具有明显地域特征和边界属性的试点行动,实施国家人工智能实验室计划,形成以高等院校为节点、企业为枝干的人工智能研发赋能网络,建设规范统一、高效协作的人工智能产业发展生态。三是强化国际交流合作,共建人工智能国际标准规范,促进人工智能技术跨国交流与共享,支持人工智能开源社区建设。
强化市场需求导向,在与各类产业融合中推动人工智能发展。一是支持人工智能赋能各行各业,加快新质生产力效能释放,加速形成智慧农业、智能制造、无人服务等新业态,促进人工智能技术产品的普及推广。二是着力培育人工智能人才队伍,强化人工智能高等教育,培育一批高能级科研人才,着重发展人工智能职业教育,强化劳动者对新增岗位的承接能力。三是生产关系必须与生产力发展要求相适应,超前谋划适合人工智能社会的经济体制和科技体制架构,加快布局人工智能产业管理规范、法律法规、准入限制。
来源 | 产业政策研究所
华为Pocket 2作为华为开年的第一款产品诚意这块的确是拉满了,新年若是想要换新机的话华为Pocket 2将会是…
2024-02-22 16:16Arm推出了两款基于全新第三代 Neoverse IP 构建的新的 Arm Neoverse 计算子系统(CSS) 同时满足高效设计和…
2024-02-27 14:11京ICP证000080(一)-16
京公网安备11010802009845号