扫码分享到微信
在全球科技竞争白热化的背景下,“未来产业”已是一场关于科技创新、产业布局及国家命运的“隐形竞赛”,日本作为长期深耕科技创新与传统高端制造的强国,正通过系统性布局未来产业寻求国家发展新路径。本文深入分析了日本在人工智能、生物科技、绿色能源等领域的现状与趋势,系统梳理了以“社会5.0”为蓝图、以技术预见为指南、以“官民一体”为机制的战略体系。研究认为,日本在长期主义投入、基础科学坚守及创新生态构建方面的实践,对我国破解“卡脖子”难题、布局未来产业、挖掘“银发经济”潜力,具有重要的借鉴意义。
概念:未来产业的战略属性
“未来产业”的本质是面向未来的战略竞争。根据我国工业和信息化部等七部门于2024年1月联合印发的《关于推动未来创新发展的实施意见》,未来产业被界定为一类由前沿技术驱动、尚处于孕育或产业化起步阶段的新兴产业。这类产业因其深刻的战略性、广泛的引领性、潜在的颠覆性及发展不确定性,而被视为决定未来竞争格局的前瞻性领域。
从技术演进来讲,它并非是对现有技术体系的渐进式改进,而是立足于革命性的科学发现与技术范式,由多种尖端科技相互交织、融合催生出的全新领域,因此具有引领性、前瞻性。从产业生命周期来讲,它处于孕育萌芽阶段,从概念验证到中间试验,再到产业化还有很长的路径,需要不断地探索和试错,因此具有不确定性。从价值维度来讲,它关乎一个国家或地区的产业安全和经济主权,因此具有战略性。同时,其影响力极强,一旦突破,如同历史上电力、互联网等历次工业革命,强力带动当今产业转型升级,因此具有颠覆性。
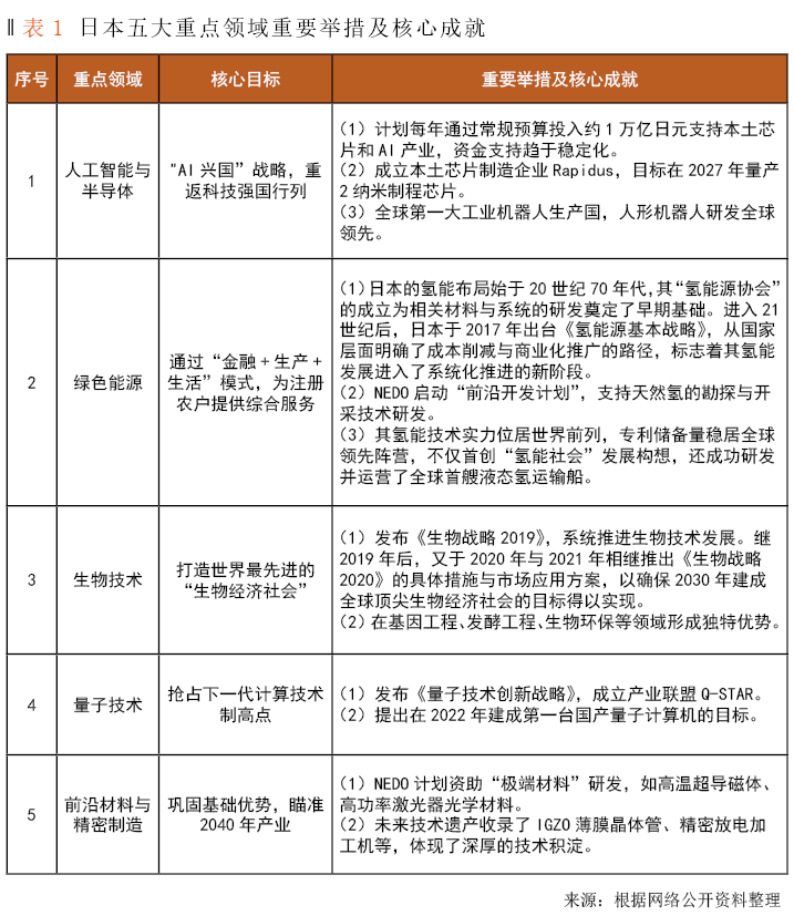
现状:聚焦五大核心领域
日本的未来产业布局并非全面开花,而是基于自身技术积淀与未来社会需求,精准锁定核心领域,构筑非对称竞争优势。当前,日本正以强大的政策与资金资源为杠杆,在五大赛道上同步发力,呈现出目标明确、长期投入、梯次突破的鲜明特征。
在人工智能与芯片领域,日本以“AI兴国”为目标,力图重返科技强国行列。自2021年制定芯片产业复兴战略以来,日本已累计拨款约5.7万亿日元扶持相关产业。获得1.7万亿日元资助的日本本土芯片公司Rapidus,计划在2027年前实现尖端芯片的大规模生产,是日本重塑半导体竞争力的关键一步。
在绿色能源领域,日本构建“氢能社会”,确保能源安全。日本在氢能领域的布局由来已久,早于1973年便成立了“氢能源协会”,并于2017年进一步出台《氢能源基本战略》作为顶层设计,推动其氢能相关专利储备进入世界领先行列。日本企业正在探索依靠自动驾驶船舶利用海上风力生产氢能的“捕风者”项目,同时,IHI公司和川崎重工业公司也展示了氢能飞机的研发新进展。
在生物技术领域,日本旨在打造世界最先进的“生物经济社会”。其在生物技术领域的雄心可追溯至2002年提出的“生物技术产业立国”口号。这一战略在2019年得到延续和深化,通过推出《生物战略2019》,确立了至2030年将日本打造成全球顶级生物经济社会的目标。
在量子科技领域,日本积极抢占下一代计算技术制高点。日本自1985年便启动包括量子科学在内的前沿技术基础研究。近年来发布《量子技术创新战略》,成立量子技术新产业创造协议会,并提出在2022年建成第一台国产量子计算机。
在前沿材料与精密制造领域,日本巩固基础优势,通过NEDO的“前沿开发计划”瞄准了2040年后的新兴产业,资助“极端材料”和“未利用地下资源的利用”两个前沿领域的11个课题。

举措:构建系统性战略与创新机制
日本的产业推进并非孤立政策,在于其构建了一套环环相扣、高效协同的系统性推进机制。这套机制将国家愿景、战略规划、社会共识、执行机构及资源保障融为一体,形成了强大的战略执行力。
第一,擘画“社会5.0”中枢蓝图。日本所有未来产业政策的顶层设计都统合在“社会5.0”(Society 5.0)这一国家愿景之下。它超越了传统的“工业4.0”,旨在通过Cyber-Physical System(CPS,信息物理系统)深度融合网络与物理空间,构建一个“超智能社会”。其核心特征是:以人为本,技术服务于人,而非人适应技术;数据驱动,打破各部门间的“数据孤岛”,使数据成为新的公共基础设施;价值创造,通过个性化服务与产品,同时解决经济富足与生活品质问题。“社会5.0”为所有具体领域的产业发展提供了终极的应用场景和价值导向,确保技术研发与产业化的方向高度统一。
第二,推出宏观战略规划。日本政府通过一套层次分明的战略规划体系,滚动制定“未来产业技术路线图”,将“社会5.0”的宏大愿景转化为可执行的行动路线,如《科学技术创新战略》《未来投资战略》《半导体数字产业战略》《GX(绿色转型)推进战略》《战略创新研究推进计划》等,明确发展重点和目标,为未来产业绘制清晰的发展蓝图。
第三,开展技术预见调查。日本是技术预见调查的先驱,自1971年以来,每五年开展一次全国技术预见调查,邀请数千名专家对未来30年的重要技术领域进行预测和评估。迄今为止已完成11次,形成了“数据-愿景-政策”的闭环,保证技术预见结果持续迭代并直接嵌入《科学技术基本计划》等国家战略中,这一过程本身就是一次全国性的战略共识形成过程。

第四,强化核心执行机构决策。日本设立新能源产业技术综合开发机构(NEDO),作为管理重大国家级技术研发项目的核心执行机构,负责从项目遴选、资金分配到成果评估的全过程。2025年11月4日,日本政府设立了由首相亲自领导的 “日本成长战略本部”,直接统筹AI、造船、防卫产业等17个战略领域,旨在加强政策协调和资源整合。
第五,践行“官民并举”的举国体制。日本经济产业省(METI)和新能源产业技术综合开发机构(NEDO)扮演了关键的产业引导和资金支持角色,通过设立长期、清晰的技术路线图,引导企业、高校及科研院所形成“创新联合体”。
第六,推进资金与人才保障。日本始终将研发置于优先位置,其研发投入占GDP的比例常年高于3%。值得注意的是,根据《第六期科学技术创新基本计划》,日本设定了未来5年内达成30万亿日元政府研发投入以及120万亿日元官民总投入的目标,展现了其通过公共资金撬动社会资本、共同支持科技创新的坚定决心。2025年,日本执政党计划每年投入约65亿美元(约合1万亿日元)扶持芯片和AI产业发展,且资金将由额外预算转为常规预算,标志着日本正将未来产业的支持制度化、常态化。在人才培养上,日本注重从基础教育到终身教育的体系构建。2020年启动“量子原住民”培养计划,培养从小就适应量子技术环境的人才。

趋势:四大方向的深入洞察
日本未来产业的发展,正沿着几个清晰的方向演进,洞察趋势有助于在中日两国的发展路径图中,精准定位竞争的交汇点与合作的空白区。
绿色转型与能源革命:为实现2050年碳中和目标,日本正大力发展下一代能源技术和循环经济。其重点发力方向:一是氢能社会,从制氢、储运、加氢到燃料电池应用(如燃料电池汽车、家用燃料电池)构建全产业链;二是下一代储能,全力研发全固态电池,旨在实现更高的安全性、能量密度和更快的充电速度,巩固其在汽车产业的地位;三是碳回收技术,将工业生产中排放的二氧化碳捕获并转化为燃料、塑料等有用资源。我国在光伏、风电及电动汽车锂电池领域已占据优势,但在氢能的全链条布局和尖端储能技术(如全固态电池)上,日本的长期战略和技术储备可作为重要参照。双方在互补中既有竞争又有合作空间。
数字与智能融合:日本正全力推动“Society 5.0”(超智能社会)战略,旨在通过物联网、大数据、人工智能及机器人技术,深度融合网络空间和物理空间,解决社会问题。其重点发力方向如下:一是AI应用,不仅在消费端,更侧重与制造业结合的“产业AI”,用于 predictive maintenance(预测性维护)、优化生产流程、质量检测等;二是机器人技术, 超越传统的工业机器人,向服务机器人(如护理、物流)、与人协作的机器人发展,以应对劳动力短缺问题。我国在消费互联网和AI算法上领先,可重点借鉴日本“用数字化赋能传统产业”的务实路径,提升现有产业效能。
生物技术与健康: 面对全球最严重的老龄化社会,日本将医疗健康产业视为核心增长领域。其重点发力方向:一是“未来医疗”,融合AI和ICT技术,发展远程医疗、AI辅助诊断、个性化医疗;二是细胞治疗与再生医学, iPS细胞(诱导性多能干细胞)技术全球领先,应用于新药研发、疾病模型构建及器官再生;三是养老护理科技,开发外骨骼机器人、智能护理床、监测传感器等,以缓解护理人员压力,提升老年人生活质量。我国的老龄化进程正在加速,日本的“医工结合”模式以及为银发经济开发的实用化产品与服务生态,为我们提供了现成的蓝本与市场验证,市场潜力巨大。
量子技术与太空产业:作为未来基础技术的战略高地,日本政府和企业正加大投入。其重点发力方向:一是量子计算,致力于研发超导和光量子两种路线的量子计算机;二是量子密码通信,推动不可破译的下一代通信安全技术;三是太空商业化,鼓励私营企业进入卫星发射、太空探测及数据服务领域。在这些前沿基础领域,中日同处于追赶者位置。关注日本的产学研合作模式和国家长期投入机制,有助于我国在长跑中保持战略定力与创新效率。
借鉴:日本模式的启示
日本的经验提醒我们,发展未来产业不仅是技术竞赛,更是战略思维、制度设计及创新生态的全面竞争。
强化顶层设计,构建长效机制。日本高度重视顶层设计与规划,借鉴日本“成长战略本部”模式,我国可设立国家级未来产业委员会,统筹重点领域布局与跨部门协作。建立技术预见制度化机制,定期发布未来产业路线图,避免地方盲目跟风投入。
保持战略定力,重视基础研究。日本不过分追求商业模式的快速迭代,而是持续投入那些能“卡脖子”,也最能“卡别人脖子”的精密制造、基础材料等长周期、高壁垒领域的持续投入,是其产业屹立不倒的根基。这就提醒我国在追逐市场热点的同时,也需投入那些不确定性高、回报周期长,但能决定未来产业上游地位的基础科学和核心技术。
构建创新生态,激发协同效应。日本开始通过“官产学”合作推动技术转化。我国可以在此基础上进化,构建更活跃的 “政产学研用金介”七位一体的创新生态(如新型研发机构),促进资本、人才、数据等创新要素更充分地流动和碰撞。
转化社会问题,挖掘产业机遇。日本将少子和高龄化这一社会难题,逆向思维地转化为驱动医疗健康、护理机器人产业发展的巨大内需市场。这对于我国应对人口结构变化、挖掘“银发经济”潜力,具有直接的启发意义。
弘扬工匠精神,培育隐形冠军。日本产业的核心竞争力在于那些在细分领域做到极致的“隐形冠军”企业。他们所代表的“工匠精神”——对质量、精度及可靠性的极致追求,是制造业立国的根本。我国在追求产业规模的同时,应更加注重培育专注于细分领域、拥有“独门绝技”的中小企业群。
结束语
理解“未来产业”,本质上是一种“面向未来的战略思维”。日本未来产业的发展路径,体现了其从“传统制造强国”向“社会需求驱动型创新”的转型决心。其系统性战略、长期主义投入及官民协同机制等创新思路,尤其值得借鉴。对于我国而言,关键在于将自身的市场规模优势、数据资源禀赋及快速迭代能力,与日本的系统规划能力、基础研究耐心及工匠品质哲学相结合,走出一条既能够集中力量办大事,又能够充分激发微观主体活力的特色未来产业培育之路。唯有如此,方能在新一轮全球科技与产业竞争中,赢得属于我国的主动权和话语权。
作者简介:楚丽君 北京赛迪网信息技术有限公司 研究规划中心
京ICP证000080(一)-16
京公网安备11010802009845号