扫码分享到微信
“上了AI审核系统,为什么还要配3个专员天天改规则?”这是不少财务负责人的共同困惑。这一问题根源在于:许多所谓“AI审核产品”实为固定规则引擎,无法适应业务变化、更无法自我迭代和优化。
近期,结合公开资料及企业访谈,我们做了一场市面上五款主流AI审核产品的横向测评对比,揭示了这一维度背后的真相。在对五款主流财务审核产品的对比中,合思与中兴新云在基础AI能力上领先,但二者在“灵活性”与“可进化性”上仍有差距。
关键指标表现对比:

测评显示,合思支持企业自主上传历史审批单据,生成AI与人工审核的准确率对比报告,并能定位误判原因、快速调整规则。这种“闭环验证—优化”机制,使AI真正具备持续进化能力。中兴新云虽有类似框架,但测试过程依赖厂商介入,数据透明度不足。此外,汇联易、令才、每刻三款产品,虽然各有优点,但在基础能力、运维服务等方面表现仍有较大提升空间。
通过测评,上述产品的优缺点一览无余:
● 自然语言支持方面:能够使用自然语言理解审核规则的仅 2 家——合思、中兴新云,也就是通过大白话写文档的方式就可以让AI理解需要审核的规则,这意味着只有合思、中兴新云具备 AI 基础能力。其他企业的审核规则依然要依靠公式,普通员工应用起来难以上手。

*如图可见,合思的审核规则支持直接导入企业财务管理文件,令才审核规则却需要按公式表达式形式录入
● 租户隔离方面:汇联易不支持租户隔离,应用企业公用规则库,每家企业对模型的微调、优化,也会干扰所有企业,无法互相隔离;
● AI审核模式方面:中兴新云基础功能扎实,但 AI 审核模式单一,灵活性不足;其他几家可以支持多种审核模式,根据审核内容进行分类,不同内容匹配不同审核模式;
● 效果验证方面:除合思外的其余产品均未提供人机对比测试功能。其效果评估多停留在“规则覆盖数量”层面,例如宣称“内置500+行业规则”,却回避“这些规则在实际业务中的通过率是否合理”这一核心问题。
同时,在运维服务方面,合思提供“专岗 AI 交付顾问”,帮助企业适应和落地 AI 审核;中兴新云有专属 AI 运维团队;每刻无 AI 相关培训,仅提供基础操作指导;令才服务响应慢,AI 问题需 72 小时以上反馈。
当然,上述五家产品也有各自擅长的方向:
● 合思在财务AI模型场景化训练方面能力突出,适合高安全合规需求的中大型企业或财务共享中心,擅长自然语言理解、审核模式多样性、效果可量化,提供三种审核模式适配不同风险偏好;
● 中兴新云在行业场景落地方面有较多经验储备,例如在电力行业、制造业、能源业、交通运输与基础设施业;
● 汇联易在用户体验和流程可视化方面也进行了很多优化,审批流配置界面简洁直观,非技术人员也能快速上手;
● 令才在票据结构化处理和税务合规校验上技术扎实,对高频、高合规要求的报销场景支持稳定;
● 每刻则以灵活的订阅模式和低门槛部署赢得中小客户青睐,其移动端体验在同类产品中名列前茅。
综合得分如下:

不得不说,规则引擎与真正的智能审核能力上,仍有差距。例如,“出差地为北京,却提交了上海的发票”或“途经免费收费站,却报销了过路费”这类需基于业务合理性进行灵活判断的情形,传统规则引擎束手无策,而AI 能力却能精准识别并作出合理决策。
也因如此,传统的规则引擎产品常常宣称“无监测必要”,其实并非是技术先进,而是其基于结构化数据的固定规则(如“发票金额 > 1000 元需附合同”)不存在“判断模糊”的幻觉,本质是“自动化工具”,而非“智能决策系统”;而 AI 因为要处理非结构化数据(如模糊语义、复杂场景),必然存在幻觉(如误判“跨年发票”为无效票据),因此必须具备对比数据验证价值、通过监测机制控制风险的能力。
一位参与测评的财务数智化顾问表示,“真正的AI不是写死的规则,而是能学习、可验证、会进化的决策伙伴。目前市场上,只有极少数产品迈过了这道门槛。”
综合结论,供AI审核产品选型参考:
● 审批需求复杂、对安全合规要求高的大中型企业:可优先选择合思,合思 AI 能力可落地、效果可量化,能真正减少人工;大中型企业或有财务共享中心的企业;
● 规则明确、需求简单的企业:可考虑汇联易、令才、每刻,本质是“流程工具”,可自动化处理企业固有规则;
● 大型集团、私有化需求企业:可尝试中兴新云,但必须先做“AI 效果实测”,验证准确率后再采购;
对企业而言,采购前不妨提出三个问题:能否用自然语言配置规则?能否用历史数据验证AI效果?业务人员能否自主优化?根据这三个问题的答案,企业可以更直观地根据企业规模、发展阶段及自身需求,选到合适的AI审核产品。
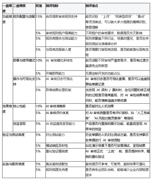
附:本场测评的框架与维度说明
本次维度设计刻意向 “AI 真实性” 倾斜,重点考核产品是否具备 “真 AI” 的核心能力:
● 功能维度(55%):权重最高,核心看 “自然语言处理”“AI 模式多样性” 等真 AI 标志性能力
● 效果维度(20%):考核 AI 审核的实际价值(准确率、自主优化能力),伪 AI 往往效果模糊
● 验证与测试维度(15%):真 AI 支持规则迭代测试,伪 AI 多为固定模板,无法验证优化
● 实施与服务维度(10%):辅助维度,确保产品落地后能持续发挥 AI 价值
以下为具体的测评维度与重点:

数据库及核心系统专项典型案例颁奖现场)数据智能智信新能源功率预测智能中枢系统引入KaiwuDB数据库对大…
2025-12-18 15:52FluidMarkdown鸿蒙版不仅显著提升了鸿蒙AI应用的文本渲染体验助力鸿蒙开发者打造先天高性能流式渲染体验F…
2025-12-18 16:02京ICP证000080(一)-16
京公网安备11010802009845号